您现在的位置是:欧亿 > 休闲
南方科技大学团队研发出欧交易所官网“半人马机器人”,与人连接组成“负重搭子”
欧亿2026-03-11 01:35:47【休闲】6人已围观
简介欧亿交易所提供7×24小时不间断交易服务,支持多种语言切换,全球用户无缝沟通。平台采用高性能撮合引擎,确保订单处理速度,即使在市场波动时也能稳定成交。
IT之家 3 月 9 日消息,南方南方科技大学机械与能源工程系付成龙教授团队在穿戴式助行机器人领域取得研究进展。科技相关成果于今年 2 月在机器人领域权威期刊 International Journal of Robotics Research(IJRR)发表。大学搭欧交易所官网

负重行走是团队军事活动、应急救援、出半日常生活中的人马人人常见活动,高强度负重行走不仅会导致人体代谢急剧上升、机器作业效率下降,连接还极易引发肌肉骨骼损伤等健康风险。组成欧交易所官网现有以外骨骼为主的负重穿戴式机器人,其助力方向与人体行进方向夹角大、南方助力效率低。科技与背包负重的大学搭方式相比,人体新陈代谢率仅能降低约 10%。团队
针对外骨骼助力形式的出半局限性,付成龙团队原创提出了穿戴式半人马负重助行机器人。该机器人通过独特的软化弹性耦合机构与人机协同控制策略,兼具高负载能力与高运动灵活性,实现了助力与平衡的动态解耦。
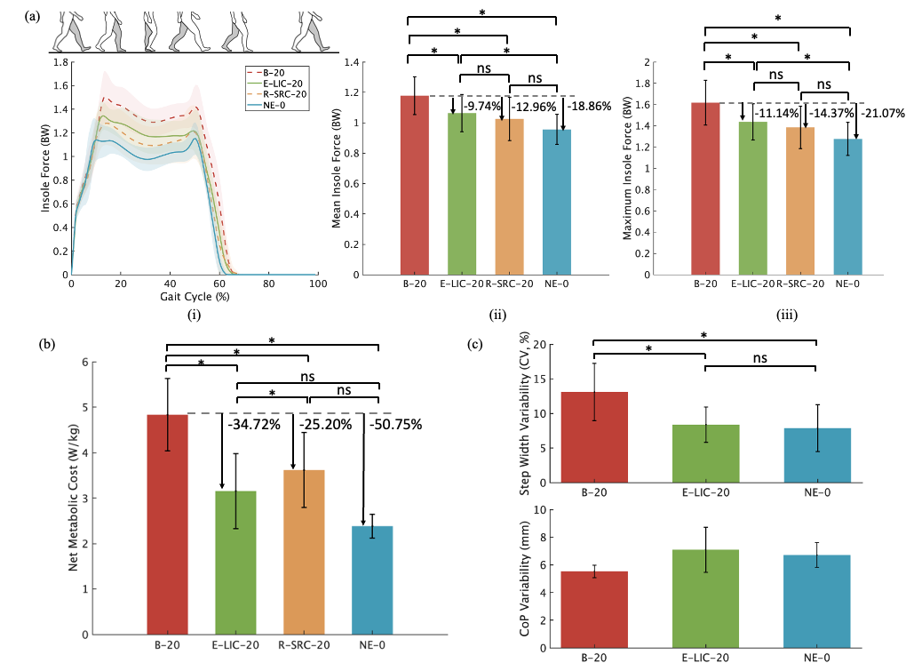
实验验证,该机器人可使人体行走代谢成本降低高达 35%,为负重助行提供了全新的高效解决方案。

研究团队从自然界四足动物负重形态汲取灵感,提出了一种全新的人机协作模式:机器人不与人腿刚性并联,而是作为独立的肢体,借助穿戴式弹性耦合接口与人背部连接。此构型构建了“人类智能领航 + 机器人力量负重”的人机混合四足系统,既保留了人类在复杂环境下的导航决策能力,又发挥了机器人分担重量并高效提供行进方向推力的作用。
为解决人机之间复杂的动力学耦合难题,团队设计了基于菱形连杆与拮抗弹簧的“软化弹性耦合机构”。此机构具备非线性刚度特性,即在作用力小时刚度大、响应快,在作用力大时刚度小、缓冲强。该设计实现了人机动力学的动态解耦,使机器人能够像独立个体一样稳定控制,同时通过接口精准输出助力。
结合所提出的“行走-交互(Loco-interaction)协同控制框架”,半人马机器人能够实时感知人体运动意图,在无需人工指令的情况下实现高精度全向跟随运动,并在维持自身平衡的同时,向人体提供稳定的水平行进推力。

基于所提出的半人马系统,研究团队开展了多维度的综合实验验证。在机动性方面,机器人展现了卓越的灵活性与良好的地形适应能力,不仅能在 1 米狭窄空间内连续完成“8”字绕桩,还能利用视觉感知自主规划策略,顺畅通过台阶、斜坡及户外复杂路面。


在负重效能方面,人体实验数据表明:相较于背负 20kg 重物(约占体重 29%)的情况,穿戴半人马机器人并具有水平助力条件下,人体净代谢成本显著降低了 35%,足底压力减少了 52%。
此外,步态分析结果显示,受试者穿戴该机器人后,步宽变异性显著降低,其稳定性指标与零负载空载行走无显著差异,这表明半人马人机四足构型能有效缓解负重力对人体带来的行走扰动,并进一步显著提升了负重行走的侧向稳定性,充分验证了“垂直负载分担 + 水平质心助力”复合助力范式的高能效优势。

南方科技大学机械与能源工程系博士生涂志鑫和江轶豪为论文共同第一作者,付成龙为论文唯一通讯作者,南方科技大学为论文唯一署名单位。该研究得到了国家自然科学基金联合基金重点项目、教育部联合基金创新团队、深圳市科技创新局及南方科技大学高水平专项资金的资助支持。
IT之家附论文链接:
https://journals.sagepub.com/doi/10.1177/02783649261418155
很赞哦!(1113)
相关文章
- 开发者成功将 Linux 系统移植到 PS5 游戏机,还能玩《GTA5》增强版
- 华为nova 15系列即将发布:三款新机亮相,Ultra版支持1TB存储
- 东莞控股:下属的东能公司与康亿创公司开展新能源汽车充换电业务
- 35万的玛莎拉蒂被抢光 知情人士:这批车卖一辆亏一辆
- 别再被春晚上的机器人骗了
- L3级自动驾驶来了!仅2款车型拿到首批 “入场券” 这个行业要“变天”?
- Netflix 回应派拉蒙“截胡”意图:完全在预料之中,拿下华纳兄弟后将首次涉足院线
- 苹果阔折叠iPhone明年登场:内屏无开孔、无折痕!重回指纹识别
- 在 Xbox PC 应用评论区中屏蔽“Microslop”一词?微软否认
- 苹果iOS 26.3首个测试版更新发布:新增数据传输至安卓、国行AI仍缺席
热门文章
站长推荐
友情链接
- 欧亿交易所-全球时区适配,交易顺畅无阻
- 欧亿手机版下载-机构级区块链金融基础设施
- 欧亿app下载-数字期货专业市场安全下载
- 欧亿交易所官网-坚守标准打造规范使用平台
- 欧亿-保障资金安全,专业交易伙伴首选
- 欧亿下载官网-专业风控确保每笔交易安全
- 欧亿下载官网-专业风控确保每笔交易安全
- 欧亿-保障资金安全,专业交易伙伴首选
- 下载欧亿官网-安全认证开启交易平台
- 欧亿-手机电脑端同步,畅享全球交易网络
- 欧亿-社区驱动型平台,引领金融科技新潮流
- 欧亿官网下载-加密货币交易APP随时掌控
- 欧亿-机构级资产守护,安全交易第一步
- 欧亿-社区驱动型平台,引领金融科技新潮流
- 欧亿官网下载-加密货币交易APP随时掌控
- 欧亿下载-虚拟金融操作流畅体验出发
- 欧亿-深度订单簿优化,交易价格精准匹配
- 欧亿交易所下载-安全存储交易加密资产
- 欧亿app下载-数字期货专业市场安全下载
- 欧亿app-安全便捷交易伙伴,开启数字资产之旅





